海南省平山医院 2025年考核招聘事业编制工作人员公告 (第3号) 海南省平山医院2025年考核招聘事业编制工作人员(重庆站)线上报名人员资格复审、线上及现场报名人员面试工作(重庆站)已经结束,根据《海南省平山医院2025年考核招聘事业编制工作人员公告(第1号)》有关规定要求,现将线上报名人员资格复审结果、线上及现场报名人员面试成绩予以公告: &n...
海南省平山医院2025年防雷设施修缮项目询价公告
附件1 法定代表人授权书 附件2报价函 附件3履约能力承诺书 附件4无重大违法记录的书面声明函 附件5 项目采购工作廉洁自律承诺书 附件6 海南省平山医院2025年防雷设施修缮项目 工程量清单
海南省平山医院2025年考核招聘事业编制工作人员公告(第2号)
海南省平山医院 2025年考核招聘事业编制工作人员公告 (第2号) 海南省平山医院2025年考核招聘事业编制工作人员(重庆站)线上报名工作已经结束,经资格初审,...
海南省平山医院2025年考核招聘事业编制工作人员公告(第1号) 根据《海南省事业单位公开招聘人员实施办法》(琼人社规〔2025〕2号)《中共海南省委人才工作领导小组办公室关于印发<聚四方之才 共建自贸港“封关拓新局·四城同办”校招活动方案>的通知》《国家卫生健康委人才交流服务中心关于举办第28届全国卫生健康人才招聘会的通...
2025年海南省平山医院应急消防设备采购项目成交结果公告
海南省平山医院官方网站迁移升级项目院内公开询价成交公告
海南省平山医院食堂委托经营项目成交结果公告
2025年海南省平山医院应急消防设备采购项目-竞争性磋商公告
海南省平山医院 关于公开遴选法律顾问服务项目询价成交结果公告
关于海南省平山医院2024年“汇聚海南·四城同办”考核招聘事业编制工作人员(第二批)拟聘用人员公示
海南省平山医院2025年消防设施维保检测项目成交公告
海南省平山医院食堂委托经营项目磋商公告
海南省平山医院住院大楼病区改造项目结果公告(采购包1)
海南省平山医院住院大楼病区改造项目建设工程监理—成交结果公告
海南省平山医院医学检验服务外包项目成交结果公告
海南省平山医院2025年医院试剂采购成交结果公告
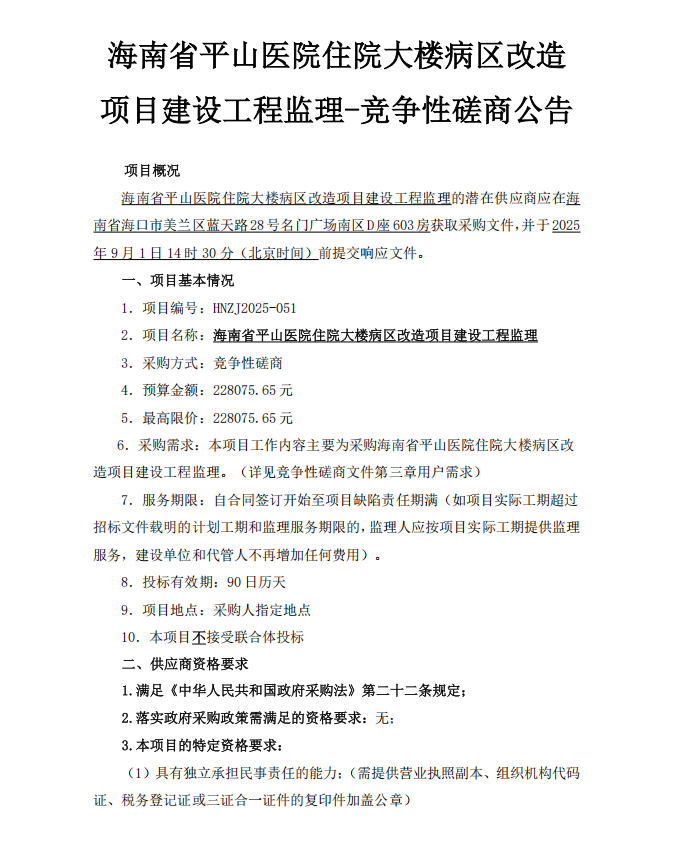
海南省平山医院住院大楼病区改造项目竞争性磋商公告
海南省平山医院2024年度部门决算公开报告
附件1:海南省平山医院2024年海南省省本级部门决算公开表
海南省平山医院会议室设备升级改造项目成交结果公告
海南省平山医院门诊病历档案室新建项目询价成交公告