手机版
网站首页
医院公告
医院总览
新闻中心
视频专区
科室介绍
专家团队
院务公开
联系我们
医院公告
信息公告
财务预决算公开栏
站内搜索
联系我们
0898-86622453
就医指南
2
1
门诊就诊流程图
当前位置:
网站首页
>>
医院公告
>>
信息公告
>>
查看详情
信息公告
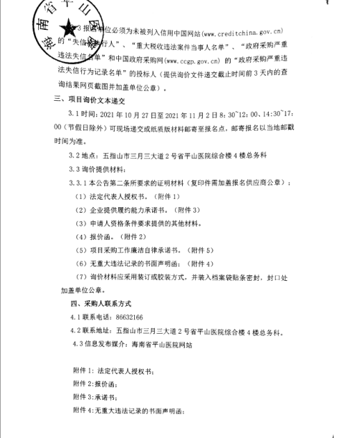
海南省平山医院门诊大厅“一站式服务”改造项目院内询价公告
来源:
海南省平山医院
日期:
2021-10-27 16:59:41
点击:
9393
属于:
信息公告
附件1 法定代表人授权书 下载 转存
附件2报价函 下载 转存
附件3承诺书 下载 转存
附件4无重大违法记录的书面声明函 下载 转存
附件5 项目采购工作廉洁自律承诺书 下载 转存
上一:
海南省平山医院智慧党建平台项目(竞争性磋商公告)
下一:
海南省平山医院智慧医院信息化能力提升项目方案设计项目竞争性磋商成交公告
友情链接
国家卫生健康委
海南省人民政府
海南省医学会
中华医学会
中国医师分会
网站首页
|
医院公告
|
医院总览
|
新闻中心
|
视频专区
|
科室介绍
|
海南省平山医院
版权所有 2023-2028
琼ICP备16002316号
技术支持:
海南省爱心传媒
地址:五指山市通什镇三月三大道2号 电话:0898-86622453
Copyright © 2009-2021 http://www.hnpsyy.com Corporation,All Rights Reserved.
周一至周日 9:00-24:00
在线客服