手机版
网站首页
医院公告
医院总览
新闻中心
视频专区
科室介绍
专家团队
院务公开
联系我们
医院公告
信息公告
财务预决算公开栏
站内搜索
联系我们
0898-86622453
就医指南
2
1
门诊就诊流程图
当前位置:
网站首页
>>
医院公告
>>
信息公告
>>
查看详情
信息公告
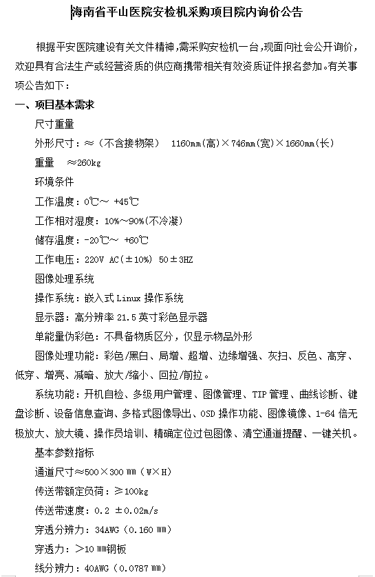
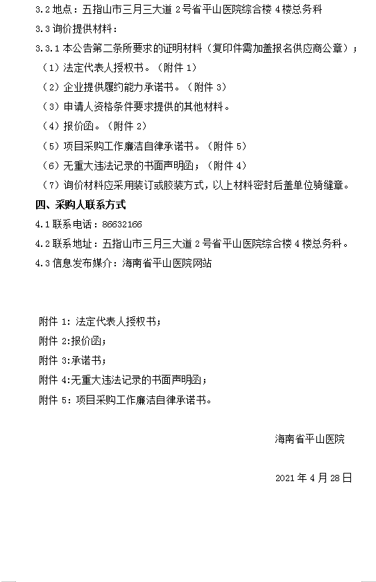
海南省平山医院安检机采购项目院内询价公告
来源:
海南省平山医院
日期:
2021-04-28 17:35:38
点击:
11901
属于:
信息公告
点击查看附件详情
附件1 法定代表人授权书
附件2报价函
附件3承诺书
附件4无重大违法记录的书面声明函
附件5 项目采购工作廉洁自律承诺书
上一:
海南省平山医院2021年预算项目绩效管理项目院内询价公告
下一:
海南省平山医院农疗基地西侧南段围墙修缮项目院内询价(第二次)公告
友情链接
国家卫生健康委
海南省人民政府
海南省医学会
中华医学会
中国医师分会
网站首页
|
医院公告
|
医院总览
|
新闻中心
|
视频专区
|
科室介绍
|
海南省平山医院
版权所有 2023-2028
琼ICP备16002316号
技术支持:
海南省爱心传媒
地址:五指山市通什镇三月三大道2号 电话:0898-86622453
Copyright © 2009-2021 http://www.hnpsyy.com Corporation,All Rights Reserved.
周一至周日 9:00-24:00
在线客服